taptap官方下载app珠海校区,是北师大建设“综合性、研究型、教师教育领先的中国特色世界一流大学”的重要组成部分,是按照学校“一体两翼”办学格局和“高标准、新机制、国际化”原则,打造的与北京校区同一水平同一标准的南方校区。教育科技中心依托taptap官方下载app教育学科全国第一、全球第25名的雄厚实力,服务粤港澳大湾区发展战略,拟建设成为具有国际一流设备配套的,以现代教育科技综合应用为主要特色的综合性教育科学点点手机版、高端教育人才培养基地、教育政策咨询中心与社会公共教育服务平台。
为加快教育科技中心建设步伐,加强优秀人才储备,现面向海内外招收2020年度博士后。
一、 博士后招聘类别
(1)第一类:
在国(境)外顶尖大学一流学科或在国内“双一流”建设学校的 A+学科及相当水平的科研机构获得博士学位且具有良好的思想品德、创新能力、突出成果的优秀毕业生;或为入选国家博士后创新人才支持计划或者博士后国际交流计划引进项目或同水平的人员。
(2)第二类:
获得博士学位,具有良好的思想品德和较强的科研创新能力。符合北师大教育学科博士后进站标准。
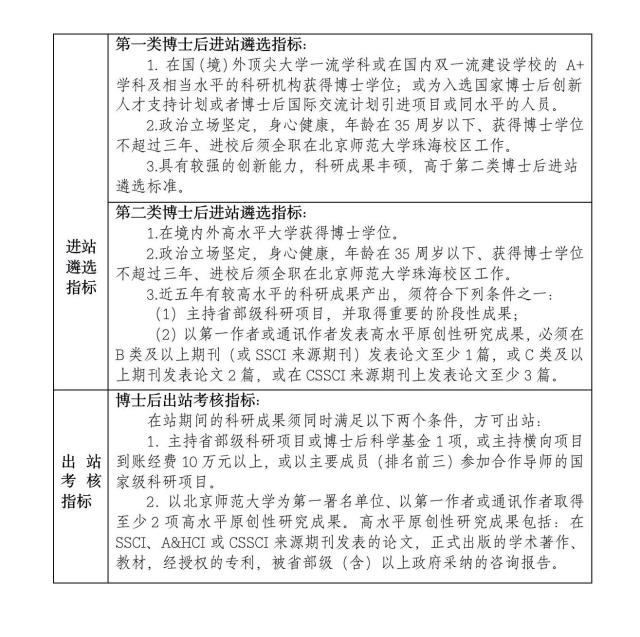
二、进站遴选标准及出站考核标准

三、 招聘方向

四、薪酬待遇
(1)第一类博士后的薪酬为 40 万元/年(税前)。 第二类博士后薪酬为 30 万元/年(税前)。
(2)在站期间,珠海校区提供每人 5 万元的科研启动费。
(3)珠海校区为博士后提供租住公寓。
五、选拔方式和程序
面向海内外公开招聘,通过个人申请、应聘资格审查、面试(第一类博士后还需经过学校评审)、体检、学校人事部门审定和公示等环节,择优确定录用名单。
六、报名方式和所需材料
应聘者请将个人学术简历、学术成果、拟报实验室及合作导师姓名发送至联系人邮箱,邮件标题注明“珠海校区教育科技中心**实验室博士后应聘+姓名”。通过初审后,学部将通知应聘者按要求提交应聘材料并进行审核。具体进站程序详见taptap官方下载app人事处网站博士后栏。
七、联系人及联系方式
联系人:张老师 邮箱:rsb-foe@bnu.edu.cn
taptap官方下载app教育学部
2020年04月15日